布里奇曼晶体生长炉
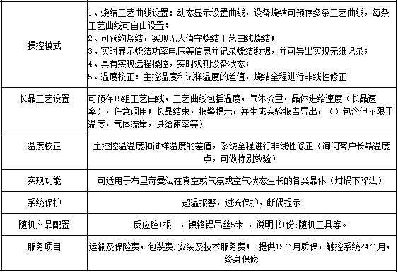
适用于布里奇曼方法(坩埚下降法),在真空、保护气氛或氧化气氛下的晶体生长,可预存15组工艺曲线,工艺曲线包括温度,气体流量,晶体进给速度(长晶速率),任意切换;长晶结束,报警提示,生成实验报告并导出(包含但不限于温度,气体流量,进给速率等)。
技术资料
相关产品
技术参数:
1、规格型号:PRFT-BDML1200-60IIT
2、控温精度:±1℃
3、触摸屏尺寸:10"
4、额定功率:≤4KW
5、传感器类型:K 型热电偶
6、 最高温度:1200℃
7、额定温度:1150℃
8、 推荐升温速率:≤10℃/min
9、管径:Φ60mm
10、长晶速度:30-20000um/h
11、 重量:约 180KG
设备参数:
